Welcome to another edition of myth-busting fun!
This month we examine three more contested topics that you might find floating around your local trails or web browser history: iron supplementation, carbon-plated shoes on the trail, and youth participation in ultrarunning. As always, we utilize current scientific literature to help understand if these factoids are fact, fiction, or something in between.
Fact or Fiction: “All endurance athletes should supplement with iron.”
Iron, a fundamental mineral, plays an important role in many endurance-related processes, including oxygen transport, red blood cell production, and energy metabolism at a cellular level (1, 3). Despite this clear biological importance, iron deficiency is commonly reported in athletes.
In the general population, 3 to 5% of women and less than 1% of men report iron deficiency (1). This is in stark contrast to 15 to 35% of female athletes, and 3 to 11% of male athletes who experience iron deficiency (1). Why does this occur?
Unlike some vitamins, our bodies cannot create minerals like iron. We have to ingest them through our diet and supplements. The recommended daily intake for iron is 18 milligrams for females and 8 milligrams for males, and with regular exercise the recommended daily intake increases by 1 to 2 milligrams per day.
There are many sources of iron in our diet, but there are two forms that we absorb: the more readily absorbable heme iron from meat, and non-heme iron from other sources like dark leafy greens. This means that both how much iron we ingest each day and also how readily the iron is absorbed influence our iron status.
The general lifespan of our red blood cells also dictates the lifespan of our iron supply, and has to be naturally replenished. Blood loss accelerates this, making menstruating women more susceptible to deficiency.

Mimmi Kotka during the 2021 UTMB. Kotka has been candid about her previous struggle with RED-S, which can exacerbate iron deficiency. Photo: iRunFar/Meghan Hicks
But there is still a bigger question: why are athletes, independent of gender, more likely to experience iron deficiency? Here are some of the ways in which athletes lose iron due to exercise:
- Foot strike hemolysis. Red blood cells break due to the impact of running.
- Muscle contractions. The eccentric muscle contractions of running damage muscle tissue.
- Hematuria. Blood can be present in the urine with running, whether visible or not.
- Gastrointestinal bleeding. Micro-bleeding due to gastrointestinal damage is what we experience during an extended lack of blood flow to gut tissues during an ultramarathon.
- Sweat. Your sweat includes about 0.0225 milligrams of iron per liter.
- Hepcidin. This iron regulatory hormone responds to the inflammation of normal exercise, temporarily down-regulating our ability to absorb iron afterward.
- Low carbohydrate diet. Associated with a higher hepcidin response post-exercise, these diets further blunt iron absorption after exercise.
- Low energy availability and Relative Energy Deficiency in Sport (RED-S). These conditions reduce an athlete’s chance of meeting their iron demands.
- Exercising at altitude. This increases your need for iron.
All of this might sound like a green light to start an iron supplement, but your current iron status is actually the main determinant.
Unlike many vitamins, iron is a mineral and not water-soluble, so you won’t pee out the excess you ingest. Your body also does a good job of regulating iron levels, not absorbing more than it needs. All this means that excess iron will live in your body as free iron, which can lead to iron toxicity and a host of serious physical problems.
This is further complicated by the fact that the symptoms of iron deficiency and iron toxicity, such as fatigue, are similar.
Despite your increased iron needs as an athlete, you should work with your primary care provider to get routine bloodwork to evaluate your need for an iron supplement.
Conclusion
Be wary of a blanket statement!
While endurance athletes have an increased need for iron compared to the general population, it doesn’t automatically mean you are not meeting your iron needs from your diet. Biannual routine screening should be adequate for most athletes, and you can work with your primary care provider to evaluate this.
A particular area of interest for research moving forward is gaining a better understanding of the prevalence of RED-S in our sport and how that might impact iron needs.
Fact or Fiction: “Carbon shoes are going to take over trail and ultra races.”
It’s been hard to miss the increasing use of super shoes in our sport. This trend hit peak mass hysteria during the 2020 Olympic Marathon Trials when Nike offered up a free pair of their Alphafly Next% shoes to any runner who wanted a pair. Nike or not, 94% of that race’s finishers wore a carbon-fiber plated shoe, ushering us into the super-shoe era.
To stay competitive, most brands now have a “plated” shoe. I say “plated” in quotes, because while all these shoes have a similar design concept, they are constructed differently. Most shoes have the plate embedded within the midsole, but the plate can also be placed in the insole or outsole.
Additionally, while most of these shoes generally use a solid, rocker-shaped plate, they are sometimes split, like a wishbone or Y, or even set up in segments under different portions of the foot (4).
Finally, plates come in different thicknesses ranging from 0.8 to 3.2 millimeters, and are made from different materials such as carbon fiber, thermoplastic polyurethane (TPU), and plant composites (4).
In essence, not all plated shoes are created equally, but they all try to do the same thing: decrease the metabolic cost of running by returning elastic energy to the body. We know this works for many runners on level ground, like in road racing.
Recently, at The Running Event trade show in Texas, companies previewed running shoes for 2022, bringing new designs and updated models of existing favorites. A prominent theme? Carbon and other composite plates in trail running- and ultrarunning-specific shoes. While the trend is growing in popularity, what do we know about the science of plated shoes in trail running and ultrarunning?

Eric Senseman, 2017 JFK 50 Mile champion. Carbon plated shoes are still more common in road and trail races with stable ground than technical races. Photo: George Banker
Rodger Kram’s Locomotion Laboratory in Boulder, Colorado, researches how humans run and walk, specifically the biomechanics and energy costs of those movements. Kram recently explored the metabolic savings and costs of running in carbon-plated shoes not just on flat surfaces but also while running at 3% uphill and 3% downhill grades.
While trail running and ultrarunning regularly exceed these grades, this research brings our first understanding of how carbon-plated shoes perform on variably graded terrain.
Metabolic savings during the study ranged from 0.10% to 7.24% for flat running, -0.20% to 5.47% for uphill running, and -2.06% to 6.01% for downhill running (5). In the study, 13 of 16 participants experienced energetic benefit from the shoes, and three participants did not. This shows that there’s decent individual variability in the effectiveness of plated shoes.
Another potential issue with super shoes off road is their stack height, or the distance between your feet and the ground. Stack height often increases in plated shoes in order to accommodate the plate, and this can create a final product that increases the risk for ankle sprain.
Additionally, part of what creates energy return in a plated shoe is the increased stiffness of the plate and overall shoe. While that might feel energetic on the road, that doesn’t always translate to comfort on rocky or off-camber terrain.
I reached out to one of my favorite brains, an author and physical therapist who truly understands the runner’s body and how small changes in one location can create big changes elsewhere, Jay Dicharry. Here are his thoughts on plated shoes:
“We have seen the trail industry try to improve ground feel and feedback for years in trail running. This is because better footing equals better ground feel, and thus better reflexive stability to run fast. When you look at this new breed of shoes, it mutes a lot of ground feel and feedback. That’s not good for stability.
“Super shoes are just trampolines, but trampolines don’t just rebound one way — they wobble in all directions. Meaning, if you land wonky, then you get projected back up wonky. This can magnify imbalances. If plated shoes are creating a big [market] demand in [consistent] surfaces like road and track, the next step is to move them into trail running …
“The runner’s mass, pace, and contact time all affect how the shoe compresses and rebounds. If this occurs on hard surfaces like concrete, asphalt, and the track, then the shoes can be tuned for these parameters, but trail is irregular.
“For some people, ‘trail’ may be a compact gravel bike path, and for others, it may be the quite rocky and steep Appalachian Trail. Embedded rocks are different than running over loose rocks, which is different than mud, which is different than redwood loam. So to say that a trail shoe can successfully be tuned to actually deliver results over multiple surfaces is going to take a lot of engineering to get us anywhere close.”
Conclusion
The future isn’t clear on this one.
While I don’t think trail athletes will be making contract decisions over plated shoes in the short term, I do think there are specific trail and ultra disciplines where we’ll see more runners competing in super shoes.
But as Jay Dicharry said, “Just because you see your hero do something amazing in their athletic performance does not mean that the exact same plan and equipment choice will work for you. Right now, super shoes aren’t for everyone, and I have yet to see a design that alleviates my concerns as to how they will work on real trails.”
Fact or Fiction: “You’re too young to run an ultra!”
It’s very possible that you’ve been at a trail race or ultramarathon in the past couple of years with a very young person participating. Participation in ultra-endurance events continues to grow, and this includes youth participation.
While the bulk of these athletes are 16 to 18 years of age, there are athletes younger than 12 years old successfully completing ultra events (7). This leaves parents, race directors, and medical professionals trying to decide what is safe for young athletes.
Akin to our evaluation of training for and participation in ultra-endurance events by adults, we’ll take a system-by-system approach to understanding the health risks of young people participating.

This graphic shows annual finishes in ultra-endurance running events by age group and calendar year, and shows the sport’s continued growth. Image: Scheer, V., Costa, R. J., Doutreleau, S., Knechtle, B., Nikolaidis, P. T., Roberts, W. O., Stoll, O., S. Tenforde, A., & Krabak, B. (2021). Recommendations on youth participation in ultra-endurance running events: A consensus statement. Sports Medicine, 51(6), 1123–1135. https://doi.org/10.1007/s40279-021-01441-w (6)
Cardiovascular System
We know that regular physical activity reduces the risk of cardiovascular disease, and is why we should all move our bodies regularly. Consistent endurance training leads to cardiac tissue remodeling (6). While this is generally a positive and functional adaptation, the concern is that it could lead to dysfunction caused by natural hypertrophy. Because of this, it is recommended that young athletes undergo medical examination before participation, potentially including a 12-lead electrocardiogram.
We should also note, if you look at much larger cohorts of young athletes, like cross-country skiers, who train as much, if not more than youth runners, no cardiac problems were observed as a result of endurance training volume (7).
Pulmonary System
Many factors contribute to lung function and development, like age, genetics, and the environment. Lung development generally reaches full maturity from 20 to 25 years old (6). If we compare training for or participating in ultra-endurance events to normal youth sporting activities, there isn’t anything of particular concern.
Generally speaking, endurance running has a lower incidence of respiratory issues than other sports, but that might be due to the lack of research. While we do know some athletes can and will develop exercise-induced bronchoconstriction, and that many athletes experience post-race hack/cough, the long-term implications are not clear.
Any athlete training in poor air quality or extremely cold air for extended periods of time is at risk for pulmonary issues, not just those participating in ultra-endurance events. Athletes who experience asthma, clinically or exercise-induced, should work with their medical team to control and monitor their condition.
Musculoskeletal System
This is the area where most of the concern with young people’s participation in ultrarunning lies.
During puberty, rapid bone growth occurs, often outpacing the maturation of muscle and tendon strength, contributing to exercise-related injuries in developing cartilage, growth plates, and bony prominences (6).
Additionally, unlike ball sports, which create multidirectional loading, the repetitive unidirectional load experienced by runners does not promote global bone density or overall bone strength to the same degree (6).
Also, when you combine a growing body with the energy demands of ultra-endurance sports, it’s hard to justify putting young athletes in a state of low energy availability that increases their risk for bone stress injuries. Akin to their adult peers, this puts young female athletes at a higher risk for developing these types of injuries compared to young male athletes.
Well, what about high-school cross country or track? While these runners share some of the same risks, like unidirectional loading, their weekly training load is presumably lower and their event distances are much shorter in duration.
Psychological Function
The final area of concern for youth athletes participating in ultra-endurance events is their psychological effects. Interestingly and maybe unsurprisingly, there is great reward to young athletes learning new skills and overcoming adversity.
Motivation, specifically intrinsic motivation, is of key importance here. This comes out in ultra-endurance running events as youth athletes “doing it for the fun of doing it” as opposed to youth athletes feeling pressured to complete an event.
When surveying adults who participated in ultra-endurance events as youth athletes, 40% of them said their participation was their idea, 21% ran with parents or family members, and 20% took part with friends (8). While these adults reported primarily positive health benefits from taking part in these events, the majority also said they would not recommend that other youth athletes participate (8).
We reached out to Emily Kraus, a physician and assistant professor at Children’s Orthopedic and Sports Medicine Center at Stanford Children’s Health in California who treats young athletes, for her thoughts:
“As a sports medicine physician who treats young athletes, I have some reservations about youth athletes participating in ultra-endurance running. First, I encourage sports diversification or sampling (i.e., participation in different sports throughout the year) as opposed to sports specialization (i.e., intensive year-round training in a single sport at the exclusion of others) in the adolescent athlete to reduce the risk of chronic overuse injuries and psychological burnout.
“It’s hard for me to picture a scenario when ultra-endurance running doesn’t fall into the overspecialized sport category. Further, I have serious concerns about a young, developing athlete’s ability to match nutritional intake to meet the energy demands of an ultra-endurance race and/or run, thereby placing this still-skeletally immature runner at risk of a chronic energy deficit.
“The adolescent years are peak bone-building years, and the hormones suppressed from this energy deficit likely outweigh any bone health benefit from the repetitive low-impact activity of ultra-endurance running. If an adolescent runner has a strong desire to run an ultra-endurance race, I highly recommend discussing [it] thoroughly with a sports medicine physician prior to training.”

Darcy Piceu and her daughter Sophia running to the finish line of the 2011 Hardrock 100. Sophia is a lot older now and competing in youth sports. Photo: iRunFar/Meghan Hicks
Conclusion
Approach with caution.
There isn’t much conclusive research on the short- or long-term health consequences of young athletes participating in ultra-endurance races, but we understand participation comes with risk. The level of risk differs between age groups due to various developmental stages.
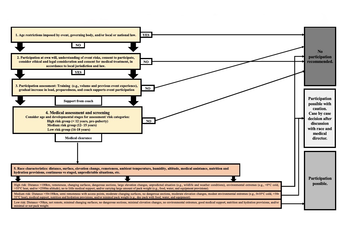
Athletes under the age of 12 are considered a high-risk group, athletes from 12 to 15 years of age are considered medium risk, and athletes 16 to 18 years of age are considered low risk. These age ranges might not meet every young athlete’s level of development, but can act as a guideline for parents, coaches, and race directors when it comes to welcoming young athletes into the sport.
There are many ways for young athletes to be part of the trail running community without experiencing the higher level of risk associated with ultra distances.

A flow chart to aid in deciding if a youth athlete should participate in a specific ultra-endurance running event based on the athlete’s preparation, psychological status and motivation, age group and its associated risk, and the type of race and its associated risk. Image: Scheer, V., Costa, R. J., Doutreleau, S., Knechtle, B., Nikolaidis, P. T., Roberts, W. O., Stoll, O., S. Tenforde, A., & Krabak, B. (2021). Recommendations on youth participation in ultra-endurance running events: A consensus statement. Sports Medicine, 51(6), 1123–1135. https://doi.org/10.1007/s40279-021-01441-w (6)
Call for Comments
- Do you take iron? Have you ever experienced anemia or iron overload?
- Do you run in carbon shoes? Have you found a difference in their effectiveness for the road versus trail for you?
- Do you know any very young ultrarunners, either those who have been very successful or who run for fun?
References
- Sim, M., Garvican-Lewis, L. A., Cox, G. R., Govus, A., McKay, A. K., Stellingwerff, T., & Peeling, P. (2019). Iron Considerations for the athlete: A narrative review. European Journal of Applied Physiology, 119(7), 1463–1478. https://doi.org/10.1007/s00421-019-04157-y
- Stellingwerff, T., Peeling, P., Garvican-Lewis, L. A., Hall, R., Koivisto, A. E., Heikura, I. A., & Burke, L. M. (2019). Nutrition and altitude: Strategies to enhance adaptation, improve performance and Maintain Health: A Narrative Review. Sports Medicine, 49(S2), 169–184. https://doi.org/10.1007/s40279-019-01159-w
- Peeling, P. (2021, February 25). Tips to maximise iron absorption. asker jeukendrup. Retrieved December 5, 2021, from https://www.mysportscience.com/post/maximise-iron-absorption.
- Ortega, J. A., Healey, L. A., Swinnen, W., & Hoogkamer, W. (2021). Energetics and biomechanics of running footwear with increased longitudinal bending stiffness: A narrative review. Sports Medicine, 51(5), 873–894. https://doi.org/10.1007/s40279-020-01406-5
- Whiting, C. S., Hoogkamer, W., & Kram, R. (2021). Metabolic cost of level, uphill, and downhill running in highly cushioned shoes with carbon-fiber plates. Journal of Sport and Health Science. https://doi.org/10.1016/j.jshs.2021.10.004
- Scheer, V., Costa, R. J., Doutreleau, S., Knechtle, B., Nikolaidis, P. T., Roberts, W. O., Stoll, O., S. Tenforde, A., & Krabak, B. (2021). Recommendations on youth participation in ultra-endurance running events: A consensus statement. Sports Medicine, 51(6), 1123–1135. https://doi.org/10.1007/s40279-021-01441-w
- Andersen K, Farahmand B, Ahlbom A, Held C, Ljunghall S, Micha lsson K, et al. Risk of arrhythmias in 52 755 longdistance cross-country skiers: a cohort study. Eur Heart J. 2013;34:3624–31.
- Scheer V, Sousa CV, Valero D, Knechtle B, Nikolaidis PT, Valero E. A descriptive study on health, training and social aspects of adults that participated in ultra endurance running as youth athletes. J Sports Med Phys Fit. 2020. https://doi.org/10.23736 /S0022 -4707.20.11198 -8.