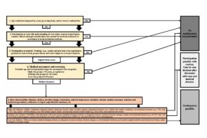
Fact or fiction – flow chart for youth participation in ultrarunning
A flow chart to aid in deciding if a youth athlete should participate in a specific ultra-endurance running event based on the athlete’s preparation, their psychological status and motivation, their age group and associated risk, and the type of race and associated risk. Image: Scheer, V., Costa, R. J., Doutreleau, S., Knechtle, B., Nikolaidis, P. T., Roberts, W. O., Stoll, O., S. Tenforde, A., & Krabak, B. (2021). Recommendations on youth participation in ultra-endurance running events: A consensus statement. Sports Medicine, 51(6), 1123–1135. https://doi.org/10.1007/s40279-021-01441-w (6)
